본문 바로가기 주요메뉴 바로가기

Interdisciplinary Program for
systems Biosciences and Bioengineering

연구

연구성과

I-bio 겸임 김종경 교수, 꽃·잎 등을 떨어뜨릴 때, 식물도 생존본능 있었네

탈리할 때 식물 잔존세포, 열매 성장에 큰 역할

분류
연구성과
등록일
2025.04.08 16:34:10
조회수
816
등록자
관리자

식물이 불필요한 것을 떨어뜨릴 때(탈리) 잔존세포가 중요한 역할을 하는 것으로 나타났다.

식물은 계절 변화나 성장이 끝난 후 불필요해진 기관을 정교하게 떨어뜨리는 능력이 있다. 이를 위해 탈리 부위에서 잔존세포(남아 있는 세포)와 이탈세포(떨어지는 세포)가 각기 다른 역할을 한다. 

 

대구경북과학기술원(DGIST, 총장 이건우) 뉴바이올로지학과 곽준명 교수팀이 포스텍(POSTECH) 김종경 교수팀과 공동 연구를 통해 식물이 꽃, 잎, 열매 등을 자연스럽게 떨어뜨리는 탈리(Abscission) 과정에서 잔존세포가 표피세포로 변화하는 원리와 그 이유를 알아냈다.

이번 연구는 식물의 생존 전략과 성장 메커니즘을 이해하는 데 중요한 단서를 제공할 뿐만 아니라 앞으로 농업과 식량 생산 기술 발전에도 이바지할 것으로 기대된다.

연구팀은 탈리 후 잔존세포가 단순히 남아 있는 게 아니라 큐티클 보호층을 형성하며 표피세포로 변화하는 과정이 세 단계에 걸쳐 이뤄진다는 사실을 규명했다.

연구 결과, 잔존세포는 초기 단계에서 광합성과 관련된 유전자가 활발하게 작동한다. 전이 단계에서는 이러한 유전자 발현이 감소하고 일시적으로 큐티클 보호층이 형성되지 않는 기간에 대비해 스트레스 저항성 유전자들이 왕성히 작동하는 것으로 나타났다. 이는 세포가 외부 위험 요소로부터 스스로를 보호하기 위한 방법으로 분석됐다. 

 

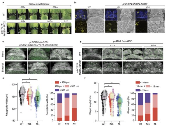
최종 단계에서는 큐티클 합성, 형성과 관련된 유전자들이 발현되며 새로운 표면에 보호층이 형성되는 것으로 확인됐다. 연구팀은 MYB74 전사인자(식물 등에서 유전자 발현을 조절하는 중요한 역할 전사인자)가 잔존세포가 표피세포로 변화하는 과정을 조절하는 핵심 요소임을 밝혀냈다. MYB74 기능이 떨어지면 이 과정이 억제됨을 확인했다.

 

이 떨어지면 이 과정이 억제됨을 확인했다.

기사 이미지
MYB74 전사인자에 의한 표피세포 신규 형성이 억제되면 열매 성장이 떨어졌다. [사진=DGIST]

 

일반적으로 식물이 상처를 입었을 때는 리그닌(lignin)과 수베린(suberin)이라는 단단한 보호층을 형성해 내부 조직을 보호하는 방법을 사용한다.

연구팀은 왜 탈리 부위에서는 이러한 방식 대신 잔존세포를 표피세포로 변화시키는지 이유를 규명했다. 리그닌 보호층이 형성되면 세포가 단단해져 더 이상 팽창하거나 성장할 수 없는데 표피세포는 내부 조직의 성장을 돕는 역할을 한다.

열매가 성장하려면 잔존세포가 있는 꽃턱(열매의 기초 구조)도 함께 성장해야 하는데 잔존세포가 표피세포로 변하지 않으면 꽃턱의 성장이 멈추고 결국 열매도 정상적으로 자라지 못하게 된다.

연구팀은 이러한 과정을 통해 식물이 열매 성장을 최적화하기 위해 잔존세포를 표피세포로 변화시키는 전략을 선택했음을 확인했다.

곽준명 교수는 “이번 연구는 식물이 열매 성장을 위해 세포의 운명을 조절하는 메커니즘을 규명한 중요한 성과”라며 “이를 바탕으로 열매 성장 조절 기술을 개발하면 농작물의 생산성을 높이고 식량 안보에도 이바지할 수 있을 것”이라고 말했다.

연구 결과(논문명: MYB74 transcription factor guides de novo specification of epidermal cells in the abscission zone of Arabidopsis)는 국제학술지 ‘Nature Plants’에 실렸다.

목록